Ashwagandha é frequentemente usado em combinação com outras ervas e nutrientes para maximizar seus benefícios à saúde enquanto expande seus cenários de aplicação em campos como regulação imunológica, saúde neurológica e equilíbrio metabólico.
A formulação sinérgica de Ashwagandha e magnésio tem um valor significativo no setor de saúde. Ashwagandha pode reduzir os níveis de cortisol ao inibir a superativação do eixo hipotálamo-hipófise-adrenal e regular os neurotransmissores para melhorar o sono. O magnésio, por outro lado, modula a atividade dos receptores GABA para auxiliar no controle do cortisol, promove a síntese de melatonina para estender a duração do sono profundo e participa do metabolismo das células musculares para apoiar o reparo muscular. Uma formulação comum envolve a administração de 300-600 mg de extrato de Ashwagandha (contendo 30-40 mg de withanolidas) diariamente, combinado com 200-300 mg de glicinato de magnésio ou citrato de magnésio (e.g., fórmula Ashwagandha da BIOGENA, que contém 500 mg de extrato de Ashwagandha e 70 mg de magnésio por cápsula). Esta formulação é adequada para cenários como aliviar a ansiedade em populações de alto estresse, melhorar o sono em indivíduos de meia-idade e idosos e promover a recuperação em atletas.
Natural Field Bio-technique Co., Ltd. desenvolveu uma série de novos suplementos de oligoelementos (incluindo ácido Ashwagandha-cálcio,-magnésio,-zinco e-ferro) usando tecnologia patenteada. Além disso, os lipossomas de ácido Ashwagandha preparados a partir desses suplementos aumentam significativamente a biodisponibilidade in vivo, e pesquisas relevantes estão em andamento.
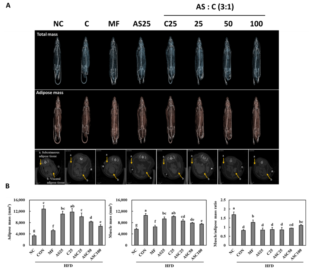
Em um estudo com ratos obesos induzidos por uma dieta rica em gordura, o complexo de Ashwagandha e Crisântemo (ASC) exibiu um efeito antiobesidade sinérgico significativo. Sua capacidade de reduzir o peso corporal final de camundongos e diminuir o acúmulo de tecido adiposo branco total (incluindo gordura subcutânea e visceral) foi significativamente mais forte do que a de Ashwagandha ou Crisântemo sozinho. Enquanto isso, em termos de melhoria do metabolismo lipídico, ativando as vias relacionadas ao metabolismo energético (e.g., vias AMPK e UCP1), e regulando a expressão de proteínas adipogênicas chave (e.g., PPARγ e C/EBPα), o efeito do ASC também excedeu o de componentes individuais. ASC exerce seu efeito anti-obesidade regulando sinergicamente os processos relacionados ao metabolismo [1].

Figura 3 O efeito do complexo ASC na gordura e massa muscular em camundongos obesos induzidos por HFD [1]
Um estudo usou Labeo rohita (rohu) juvenil como objeto de pesquisa e adicionou diferentes proporções de uma mistura de extrato de raiz de Ashwagandha e vitamina C à sua dieta. Ao detectar indicadores hematológicos (e.g., aumento do conteúdo de hemoglobina e contagem de glóbulos vermelhos), indicadores imunológicos (e.g., redução melhorada do nitrobue tetrazólio (NBT) e atividade da lisozima), indicadores bioquímicos (e.g., diminuição do teor de glicose e atividade da fosfatase alcalina (ALP)), E a taxa de sobrevivência de peixes juvenis sob baixo pH e estresse de ferro transmitido pela água (e.g., a porcentagem relativa de sobrevivência sob estresse combinado atingiu 65%, significativamente superior a 0% no grupo de controle), verificou-se que a mistura com uma quantidade de adição de 1,0% poderia estimular de forma mais eficaz a resposta imunológica dos peixes juvenis, Melhorar suas capacidades de defesa imunológica e reduzir os danos causados por múltiplos estresses durante um período de alimentação de 15 dias [15].

Figura 4 Taxa de sobrevivência relativa de alevinos Labeo rohita no experimento de desafio [2]
Referências:
[1] Parque S-H, Parque J, Yoo E, et al Withania somnifera e Crisântemo zawadskii Herbich var. latilobum (Maxim.) O complexo de Kitamura atenua a obesidade em camundongos obesos induzidos por dieta rica em gordura. Revista Internacional de Ciências Moleculares. 2025; 26(11):5230.
[2]Laltlanmawia C, Saha RK, Saha H, Biswas P. Efeitos de melhoria da mistura dietética de extrato de raiz de somnifera de Withania e vitamina C em Labeo rohita contra baixo pH e tensões de ferro transmitidas pela água. Imunol marisco de peixe. Maio de 2019; 88:170-178.
English
français
Deutsch
Español
русский
português